云桌面项目招标报名公告
发布日期:2018-07-06
pp电子官方网站坐落于包公故里、科教基地、历史名城安徽省省会合肥,是经教育部批准,安徽省首家获得学士学位授予权的民办本科高校。学校占地面积1500余亩,校舍建筑面积50万余平方米。现有全日制本专科在校生20000余人。专任教师1300余人,学校现有商学院、财会与金融学院、文化与新闻传播学院、外国语学院等11个二级学院和思想政治理论课教学部、公共课程教学部2个教学部。
根据学院发展需要,现就我院实验室《云桌面》项目建设进行公开招标,欢迎全国符合条件的供应商积极参与。
一、采购项目名称
1、项目编号:XHXYCG-ZB2018060
2、项目名称:实验室《云桌面》项目
3、招标内容:5个实验室约400个点的云桌面;具体说明如下:
(1)每台客户机终端必须满足以下最低要求:
1桌面系统配置:CPU双核2.4G以上,内存3G,显存512M。
2桌面系统分区:系统盘C盘>30G(建议60G),数据盘D盘>10G(建议20G)。
3桌面系统部署:Windows7_32位旗舰版(建议兼容Ubuntu 16.04 LTS_32位),Windowsxp_32位,Windows7_64,Linux。
4桌面系统主要软件列表:Office2010完全安装、visual studio 2010、SQL Server 2008、Myeclipse 2015、网页三剑客CS6(PS、DW、FLA)、AutoCAD2007、电子教室软件(极域、红蜘蛛等),VS6.0,Keil C51,Multisim,LabVIEW,AD,MATLAB,hspice ,cadence,Protel 99se,CCS(Code Composer Studio),openGL,Proteus7,Pro-e,QuartusII,TANNER-eda,VMware,Autodesk Moldflow,三维solidworks2017,CAD2010,西门子step7 micro/win,组态王,西门子博图V14,winccMy Eclipse,
以及各硬件编程软件,例如西门子PLC,单片机,物联网、嵌入式等编程软件以及各仿真器驱动、下载器驱动,继电保护3d虚拟仿真、模电高频虚拟仿真。以及兼容仿真、机械、财务类软件(含支持现有正版软件授权迁移)。
5支持1080P全高清,CPU消耗低于10%。
(2)云桌面采用VDI或者IDV的架构方式均可,具体建议如下:
1VDI架构方式,单台服务器硬件配置建议:CPU 十核2.4G以上*2颗,内存192G以上,SSD硬盘存储依据客户端桌面资源划分进行测算(富余30%以上,同时考虑数据安全备份);瘦客户机终端建议采用X86架构。
2IDV架构方式,胖客户机终端硬件配置建议:CPU 双核1.8G以上,内存4G以上,SSD硬盘128G以上,显示芯片支持1080P,支持COM串口;服务器根据实际情况选配。
- 备注:其中60个点云桌面要求运行3D类大型三维建模软件,VDI架构建议增加服务器GPU显卡虚拟化方式实现,IDV架构建议增加胖客户机终端显卡单元方式实现。
- 云终端,要求有VGA、HDMI双显示接口,USB建议4个及以上。
二、报名单位资质:
1、报名单位必须满足《中华人民共和国政府采购法》第二十二条规定条件,并具有独立法人的注册资金不少于人民币500万元(以营业执照为准);
2、报名单位应具备三年以上(包括三年)生产或销售上述的工作经验及售后服务经验;
3、具有该行业系统集成证书及国家规定必备资质,应熟知本招标物的安装及验收标准。
4、报名单位必须具有良好的商业信誉和健全的财务会计制度;
5、报名标单位有依法缴纳税金和社会保障资金的良好记录;
6、报名单位在参加此次采购项目之前的3年内,在经营活动中无重大违法记录;
7、报名单位须具有合肥市提供长期服务的能力。
8、ISO9001质量管理体系认证证书等国家权威相关证书和证明材料。
9、不接受联合体投标;
10、 满足《中华人民共和国招标投标法》及其它相关法律、法规、管理办法中规定的其它条件。
三、报名材料书(所有复印件需加盖单位公章装订成册):
1、企业简介;
2、经年审合格的营业执照复印件;
3、具有具有该行业国家规定必备资质资质文件原件、复印件;
4、生产或销售上述产品的品牌(代理销售企业须提供原生产厂家授权代理证明原件);
5、近三年主要业绩及类似项目合同复印件;
6、法定代表人授权书、被授权人身份证、投标人简介等资料;
7、企业相关资质证书;
8、业务负责人及联系方式。
以上报名材料装订成册并在报名资料封面表明公司名称及联系人联系方式等信息。
四、云桌面现场演示要求
报名单位须自带云桌面主服务器(1-2台)、中心交换机(1台)、接入交换机(1台)、客户机终端(4-15台)在招标方实验室机房内进行现场演示(演示时间另行通知),要求统一运行15个云桌面以上,客户机终端不够的,可以使用招标方实验室机房内PC机代替。
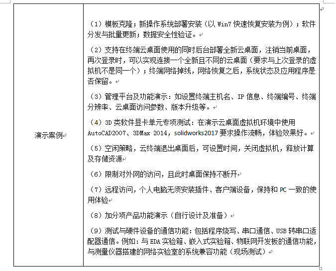
其中客户机终端要求部署环境具体如下:


五、报名时间:
报名截止日期:2018年7月13日10时
六、联系方式:
1、联系人:崔老师(13856058882) 程老师(15855198331)
2、联系电话:0551-65872619
3、监督电话:0551-65872699
七、报名方式:现场报名。
八、报名地点:
安徽省合肥市望江西路555号pp电子官方网站物资采购处办公室
pp电子官方网站物资采购处
2018年7月6日

