钢质门供货及安装项目采购招标询价公告
发布日期:2020-12-30
安徽新华集团创办于1988 年,总部位于合肥。30多年来,集团始终肩负“教育兴国、产业惠民”的崇高使命,秉承“团结、务实、开拓、奉献”的新华精神,现已发展成为以教育为主,集金融、投资、科技于一体的国际化、现代化企业集团。
新华集团深耕教育,成绩斐然,涵盖高等教育、中等教育、基础教育、职业教育等领域。旗下院校有pp电子官方网站、安徽医科大学临床医学院、南京财经大学红山学院、安徽新华学校、合肥新华实验中学、安徽优邦学教育和新华美国大学等。拥有中国新华教育(02779.HK)和中国东方教育(00667.HK)两家上市公司。
因单位需求,现对安徽新华集团旗下南京财经大学红山学院钢制门供货及安装项目进行公开招标采购,欢迎全国符合条件单位前来报名参与。
一、采购项目名称
1.项目编号:CGZBXJGG-2020-0045
2.项目名称:《钢质门供货及安装项目》
二、招标内容


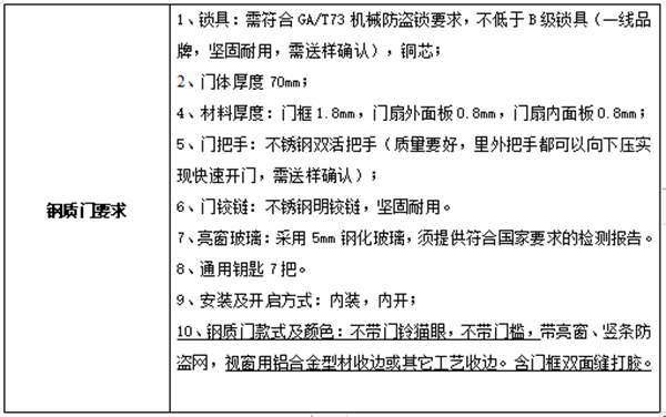
三、钢质门要求(包括但不限于)

四、钢质门施工技术及安装要求
1.严格按照国家现行规范标准安装施工,配备熟练的专业人员进行现场安装,包验收合格;
2.预埋件(膨胀螺钉)规格、数量、位置满足要求;
3.开启灵活,方向正确;
4.安装牢固,满足安全要求,外观完整无损;
5.安全作业,文明施工,钢质门安装施工期间所发生的一切安全事故全部由投标人承担。
五、产品技术、质量要求
质量合格;钢质门必须符合国家或行业标准,符合国家相关检测部门的验收规范要求;一次性验收合格。
六、供货周期要求
钢质门采购及安装项目采购供货周期要求为:25天。投标单位可以自报供货周期,同等条件下,符合招标人合理供货周期的优先中标。
七、投标费用
投标人应承担其参加本次招标活动自身所发生的所有费用。无论投标结果如何,招标单位对上述费用均不负任何责任。
八、质量保证承诺及质保金
1.投标人所提供的钢质门必须符合行业标准,符合国家相关检测部门的验收规范要求;
2.质保金为总货款的5%,质保期为二年,二年后无质量问题无息退还;
3.质保期内的所有维修与配件更换均全部免费;
4.若投标人为客户投保于国家财产保险公司,则按保险赔偿条款为客户办理赔偿。
九、售后服务
1.本项目产品实行终身维修服务,并享有二年的免费上门服务;
2.按用户求助服务通知后,必须在12小时内到达并负责处理,违者每次扣罚质保金200元。
十、投标单位资质
1.投标单位必须满足《中华人民共和国政府采购法》第二十二条规定条件,并具有独立法人资格并能承担民事责任能力,须从事本采购项目生产或经营资格,注册资金不少于人民币200万元(以营业执照为准);
2.投标单位应具备三年以上(包括三年)生产或销售上述的工作经验及售后服务经验;
3.投标单位必须具有良好的商业信誉和健全的财务会计制度;
4.投标标单位有依法缴纳税金和社会保障资金的良好记录;
5.投标单位在参加此次采购项目之前的3年内,在经营活动中无重大违法记录;
6.投标单位须具有合肥市提供长期服务的能力;
7.不接受联合体投标;
8.满足《中华人民共和国招标投标法》及其它相关法律、法规、管理办法中规定的其它条件。
十一、投标文件编制
投标人的投标文件分为商务标和技术标两部分,商务标和技术标各2份,投标人应将投标文件商务标和技术标的正本和副本密封,并在密封袋上标明“商务标”或“技术标”字样。
1 .商务标 2份(包含以下内容但不限于):
1.1. 开标一览表;
1.2. 企业简介;
1.3. 经年审合格的营业执照(三证合一)复印件及副本原件;
1.4. 该行业国家规定必备资质资质文件原件及复印件;
1.5. 提供近三年高校类似项目合同复印件三份以上;
1.6. 法定代表人身份证、法定代表人授权书、被授权人身份证复印件等资料;
1.7. 具有依法缴纳税收和社会保障资金的良好记录及证明材料;
1.8. 投标报价函及模块分项报价表投(分项报价含单樘门价格及锁具单价(锁体、把手、锁芯 )并注明锁具品牌及图片);
1.9. 合同或订单签订后产品的交付时间承诺函;
1.10. 报价不高于市场价承诺书;
1.11. 售后服务承诺函;
1.12. 项目人员配置一览表;
1.13. 招标保证金转账凭证复印件(或后传给招标人);
1.14. 招标文件中要求提供的其他相关资料及投标人认为需要提供的其他材料。
2.技术标(不含报价函)2份:
2.1.开标一览表;
2.2.钢质门要求偏离表(偏离表:分为正偏离、响应、负偏离;出现正偏离或负偏离的须标注出来);
2.3.标书相应承诺书;
2.4.钢质门生产许可证;
2.5.产品检验报告及产品样品;
2.6.生产工艺简介;
2.7.该行业国家规定必备资质资质文件复印件;
2.8.项目人员配置一览表;
2.9.招标文件中要求提供的其他相关资料及投标人认为需要提供的其他材料。
四、答疑、投标送样截止时间及标书费
1.答疑时间:2020年12月30日-2021年1月6日。
1.1.投标人在获得本招标文件后,如果有问题需要招标人解释和答疑,应当在答疑规定时间前,以投标人法定代表人或其授权代表签字的书面方式向招标人提出质疑文件并提供电子版;
1.2.招标人将以书面形式答复(包括对询问的解释,但不说明询问的来源)所有获得招标文件的投标人;
1.3.招标答疑文件或补充招标文件将成为本招标文件的组成部分,与本招标文件具有同等法律效力;
1.4.本招标文件(含补充招标文件、答疑文件)是签订采购合同的主要依据,采购合同条款中涉及本招标文件的条款应当与本招标文件(含补充招标文件、答疑文件)相一致;
1.5.投标人对本招标文件自行做出的理解、解释、推论和应用,招标人概不负责。由于投标人对本招标文件的任何误解所造成的后果,均由投标人自负。
2.投标截止时间2021年1月18日下午15:00前。
2.1.投标方应将投标文件装入密封的信封内,封条加盖公章及法定代表人印章,封面注明“钢质门供货及安装项目投标文件”。若正本与副本存在差异,以正本为准。
2.2.钢质门样品要求:按甲方要求钢质门款式送样。
3.标书制作数量及标书费
3.1.投标文件要求,商务标:正、副本;技术标:正、副本。
3.2.标书费:本次不收费。
五、投标保证金、履约保证金递交方式及履约保证金返还方式
1.投标人在投标截止日前3天内将投标保证金叁万元直接汇款到招标人指定银行及开户帐号,未中标的单位无息原数退回,中标人在收到中标通知书后,投标保证金自动转为合同履约保证金,完成项目后原数无息退回。
2.招标人开户银行及账号:
开户名称:安徽新华投资集团有限公司
开户银行:合肥科技农村商业银行红旗市场支行
银行账号:20000553220810300000091
3.接到中标通知后中标单位须在五个工作日内前来pp电子签订合同,若发生中标公司拒绝按规定时间签订合同,pp电子将其视作该中标公司放弃此次中标权,该中标公司所交纳的投标保证金不予退还。
六、招标及定标方式
1.本次项目采用公开招标+邀标方式,定标为招标方内部议标;
2.招标方有权对本次招标项目内容进行分包或拆包。
七、投标人的义务
1.投标人必须对其投标书的真实性与准确性负责。投标人一旦中标,其投标书将作为合同的重要组成部分。
2.投标书中的所有承诺,将作为合同承诺的一部分,与合同具有同等效力。
3.投标人必须自行承担所有与参加投标有关的费用。不论投标的结果如何,招标人在任何情况下均无义务和责任承担这些费用。
八、投标注意事项
1.项目产品报价方式:
本招标项目的产品报价包含产品价格、运输、保险、税费、装卸、施工、相关部门的检测、验收费用、水电费、措施费、成品保护、管理费、售后服务等全部费用,除非另有约定,招标人为履行本项目产品采购无需支付其他任何款项、费用。
2.投标报价:
2.1.投标方根据招标文件产品的规格、型号、相关参数(包括但不限于)及类别,考虑现场实际条件、企业自身综合实力等因素,并综合考虑所有可能影响合同履约及产品供货的风险因素进行产品综合单价及总价报价。投标单位所报产品涉及安装的人工费,结算时不予任何政策性调整。
2.2.投标方应在招标文件所附的投标报价表中标明拟提供材料的单价和总价。如单价和总价不符,以单价为准,修整总价。如果用数字表示的金额与用文字表示的金额不一致时,以文字标明的金额为准。
3.项目付款方式
货全部到现场后,经甲方初步验收合格并开具验收报告后15个工作日内付该批合同款的30%;安装完毕后经甲方验收合格后30个工作日,甲方付至合同总款的95%;留5%作为质保金。质保金的起算日期为产品验收合格后的次日起计,24个月无质量问题或其他扣款情形的一次性付清(利息不计)。付款采用转账形式,乙方在甲方付款前提供符合甲方要求的正规发票(全额)。否则,甲方有权暂缓支付款项。
九、合同的授予
9.1.招标人在发出中标通知书前,有权依据评标委员会的评标报告拒绝不合格的投标。
9.2.招标人与中标人于中标通知书发出之日起3日内,按照招标文件和中标人的投标文件订立书面采购合同,合同严格按照“本招标文件第十条采购合同及其附件”。
9.3.中标人如不按第9.2条规定的时间与招标人订立合同,则招标人废除授标,履约保证金不予退还,给招标人造成的损失超过履约保证金的,还应对超过部分给予赔偿,同时依法承担相应法律责任。
9.4.中标人应当按照合同约定履行义务,完成中标项目产品的供应,不得将中标项目转让(转包)给他人。一经发现,招标单位有权终止合同,所造成的一切损失均由中标人负责。
9.5.中标人须自行负责向主管部门申领办理一切手续并获得所有为承担本产品供应所需之证明等全部文件(若需要),并自行承担相关费用。
十、刚质门采购及安装项目采购合同
1.南京财经大学红山学院钢质门供货及安装项目购销合同
购销合同
合同编号:
需方(甲方): 签订地点:
供方(乙方): ______________________________ 签订时间:
根据《中华人民共和国合同法》及其他有关法律、法规的规定,遵循平等、自愿、公平和诚实信用原则,甲乙双方现就( )的采购及供货事宜,经充分协商,同意按如下条款订立本合同。
一、产品概况:

二、合同价款: 本合同单价及总价款包括的具体内容为:合同标的物的价格、税金、包装、运输、卸货、上楼、上下车力资费、安装和检测费用等、售后服务等全部费用。合同执行期间单价不变。除非双方另有约定,甲方为履行本合同无需支付其他任何费用。安装过程中所使用电费由乙方自行与总包协商解决。
三、质量标准:
1.整体质量按国家标准及行业标准和招标文件及乙方投标样品的承诺(若上述标准不一致时,取其中的高者);
2.提供有关部门的《检测合格证明》,符合国家强制标准的技术要求;
3.锁具符合公安部颁发的《GA/T73—94机械防盗锁》标准。
4.乙方必须保证该批物资原厂( )原地( )生产,所有产品为( )品牌优质产品,如甲方发现转厂或贴牌等现象,乙方应无条件予以退换处理,所产生的一切费用由乙方承担,并支付违约金,赔偿甲方损失。
四、交货地点:甲方指定地点并安装到位(甲方现场协调人: 联系电话 )。
五、交货时间:乙方应于 年 月 日前全部交付完毕 。
六、运输方式和费用:货物由 乙方 负责运输,货物在甲方验收前的安全及损毁责任由 乙方 承担;运输费、上楼费、安装费等均用由 乙方 承担。
七、质量保证及售后服务:
1.产品质量须符合本合同第一条的要求,所有产品免费质保( 2 )年,从甲方验收合格之日起计算。质保内容按国家规定或甲方要求(两者不一致时以对乙方要求较高者为准)执行,乙方负责免费对其提供的货物进行维修或维护。
2.在质保期内,因产品质量而引起的任何问题,乙方必须无条件给予解决(人为损坏除外),甲方要求服务两小时内响应,24小时内解决问题,乙方承担由此造成的一切损失。乙方未按时响应的,甲方自行或由有资质的第三方维修,产生的费用直接在乙方的质量保证金中扣除,超出部分由乙方另外支付给甲方。
八、验收:
乙方在货到后(含上楼),安装完毕 7个工作日 内,甲方组织人员验收,按照本合同标准,在 甲方指定地点 对产品进行验收。验收时数值和样品发生争议,最终以样品为准。甲方在验收时,仅仅对产品的数量、包装物及产品能否正常使用等情况进行验收,对于产品的隐蔽瑕疵的责任追究,不受验收期及质保期的限制。经验收合格后,签署验收合格单。如发现产品不符合合同要求,甲方有权拒绝收货对于不合格产品,乙方应无条件予以退换处理,所产生的一切费用由乙方承担,并支付违约金,赔偿甲方损失。
九、结算方式:货全部到甲方现场经甲方初步验收合格付30%款;安装结束经甲方验收合格,并提供符合甲方要求的正规发票后,在一个月内付至实际供货量的95%款;余额5%作为质量保证金。质保金的起算日期为产品验收合格后的第一个工作日;在24个月内无质量问题,一次性付清(无息)。付款采用转账形式,乙方在甲方付款前乙方需向甲方一次性开具符合甲方要求的正规发票,否则甲方有权暂不付款。
十、违约责任:
1.乙方未按合同规定的质量交货并完成合同约定的全部义务,甲方同意利用的,应当按质论价;不同意利用的,甲方有权解除合同或要求乙方修整或调换,并承担逾期交付的责任;经过修整或调换后,仍不符合合同规定的,甲方有权拒收,由此造成的损失由乙方承担。
2.交付产品或完成工作的数量少于合同规定和甲方要求的,甲方仍然需要的,应当照数补齐,补交部分按逾期交付处理;若少交部分或逾期交付部分甲方不再需要的,甲方有权解除合同,因此造成的损失由乙方承担。
3.乙方未按合同规定包装产品,需返修或重新包装的,应当负责返修或重新包装,并承担因此而支付的费用。甲方不要求返修或重新包装而要求赔偿损失的,乙方应当偿付甲方该不合格包装物低于合格包装物的价值部分。因包装不符合同规定造成产品毁损,灭失的,由乙方赔偿损失。
4.乙方逾期交付产品,每逾期一天,按逾期交付部分价款总额的千分之五偿付违约金。逾期超过 7 天的,除按照上述标准计算逾期违约金外,甲方还有权针对未交付的产品予以部分解除合同,乙方还应按照本条第5款支付违约金。未经甲方同意,提前交付产品,甲方有权拒收。
5.乙方不能交付产品或不能完成工作的,应当偿付不能交付产品或不能完成工作部分价款总值的30%违约金。
6.乙方实行代运或送货的产品,错发到达地点或接收单位(人),除按合同规定负责运到指定地点或接收单位(人)外,并承担因此多付的运杂费和逾期交付产品的责任。
7.乙方擅自调换原材料或配件,甲方有权拒收,并视为乙方不能交付产品,甲方有权按照本条第5款约定追究乙方违约责任。如甲方要求重作或重新修理,应当按甲方要求办理,并承担逾期交付的责任。
8.甲方应当按时付款,每延迟一天按逾期支付部分的 千分之五偿付违约金。
9.、甲方应积极协调到货和落实下货地点,不能按时落实的,乙方按甲方要求顺延交货。
十一、解决纠纷方式:因履行本合同发生争议,协商不成,依法向 甲方所在地 人民法院起诉。
十二、其他约定事项:
1.乙方除提供货物外,还应同时提交相关文件,如装箱清单、检测报告、出厂合格证、技术说明书、操作手册、使用指南、维修指南、原厂保修卡或服务手册和示意图等,否则甲方有权视为乙方未能按时交货。
2.因产品质量问题导致安全事故,乙方应承担由此引起的一切后果和责任。
3.乙方要做好现场施工安全管理工作,在安装过程中因乙方原因导致安全事故,乙方应承担由此引起的一切后果和责任。
4.乙方投标时的壹万元投标保证金在签订合同时自动转为合同履约保证金,甲方开具收据。在钢质门验收合格后乙方凭收据原件到甲方无息退回。如果乙方不能按时履行本合同,乙方除了承担违约责任外,甲方还有权不归还合同履约保证金。
十三、本合同自 双方签字盖章之日 起生效。
十四、本合同一式四份,甲方三份,乙方一份。
十五、本合同中未尽事宜,双方可签订补充协议作为合同附件,与本合同具有同等法律效力。廉政责任书、双方的招投标文件和技术资料等均为合同附件,合同所有附件与本合同具有同等效力。
需方(甲方): 供方(乙方):
法定代表人(签字): 法定代表人(签字):
委托代理人: 委托代理人:
电话: 电话:
传真: 传真:
开户银行: 开户银行:
账号: 账号:
附件一
廉 政 承 诺 书
为加强甲乙双方合作及廉政建设,规范甲乙双方各项合作行为,预防发生各种谋取不正当利益的违法违纪行为,保护双方合法权益,根据国家有关法律法规和新华集团相关文件规定,特订立本廉政承诺书。
第一条 甲乙双方共同承诺
(一)严格遵守国家关于市场准入、项目招标投标、工程建设、施工安装、物资采购和市场活动等有关法律、法规和相关政策,以及廉政建设的各项规定。
(二)严格执行合同文件,自觉按合同办事。
(三)坚持公开、公平、公正的原则,不为获取不正当利益而损害对方利益。
(四)保守对方的商业秘密,不将其用于交易以外的目的。
第二条 甲方承诺
在交易的事前、事中、事后遵守以下(包括但不限于)事项:
(一)不参加乙方或相关单位的宴请。
(二)不私自收受乙方或相关单位的礼品、礼券或以“低价付款”的物品。
(三)不接受乙方或相关单位的礼金、贿赂、帐外回扣等任何形式的私下经济利益。
(四)不私自接受乙方或相关单位提供的娱乐、游玩或任何考察形式的变相旅游等活动。
(五)不利用职务之便谋取非法利益;不向乙方或相关单位介绍配偶、子女及其他亲属参与同交易有关的经济活动;不以任何理由向乙方或相关单位推荐分包单位、供货商,或要求乙方购买交易合同规定以外的材料、设备等。
(六)不得有其他任何在乙方等相关单位获取不当利益的行为。
第三条 乙方承诺
在交易的事前、事中、事后遵守以下(包括但不限于)事项:
(一)与甲方保持正常的业务交往,严格执行合同约定。
(二)不向甲方工作人员及任何与甲方相关联的单位或个人提供宴请、旅游、健身、娱乐、变相考察等活动。
(三)不私自向甲方、相关单位及其工作人员赠送礼品、现金、有价卡券等。
(四)不在帐外给予甲方、相关单位及其工作人员回扣;不假借促销费、宣传费、赞助费、科研费、劳务费、咨询费、好处费、感谢费、佣金等名义,或者以报销各种费用等方式,给付甲方、相关单位及其工作人员财物(利益)。
(五)及时向甲方通报甲方人员违反本承诺书规定的行为。
第四条 违约责任
(一)甲方工作人员违反本承诺书第一条、第二条的,严格按甲方相关公司制度处理和有关法律法规处理;涉嫌犯罪的,移交司法机关处理;给乙方造成经济损失的,责任人应予以赔偿。
(二)乙方工作人员违反本承诺书第一条、第三条的,按乙方相关制度和有关法律法规处理,甲方有权终止合同;涉嫌犯罪的,移交司法机关处理;给甲方造成经济损失的,乙方承担赔偿责任。
第五条 本承诺书作为交易合同或协议的附件,与交易合同或协议具有同等法律效力。经双方签署后立即生效。
第六条 乙方在履行合同或协议过程中,若发现甲方的相关人员有违反《廉政承诺书》所规定的行为,可以直接向甲方审计督查部投诉(电话:15005518562)。
第七条 本承诺书一式四份,甲方三份,乙方一份。
甲方单位:(盖章) 乙方单位:(盖章)
法定代表人: 法定代表人:
法定代表人联系电话: 法定代表人联系电话:
委托代理人: 委托代理人:
项目负责人: 项目负责人:
监督电话:15005518562 监督电话:
15105517727
监督邮箱:xhjtdc@xhgroup.cn 监督邮箱:
xh@xhgroup.cn
十一、联系人、联系电话
1.联系人: 吴老师 程老师
2.联系电话: 13645693815 15855198331
0551-65872195
安徽新华集团采购部
2020年12月30日
- 上一篇:电缆采购招标询价公告
- 下一篇:中央空调设备采购及安装项目招标报名公告

